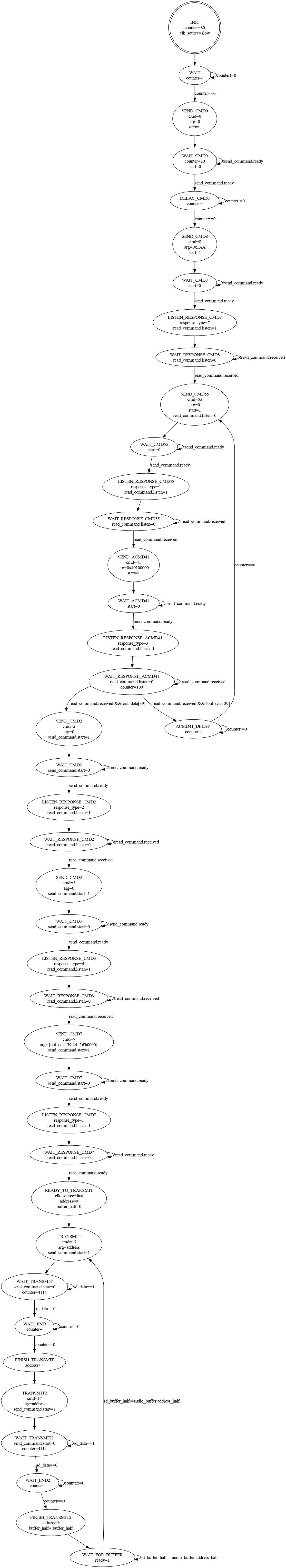
SDVD/doc/sd_controller.png
Waylon Cude fe227d1b61
All checks were successful
ci/woodpecker/push/test-workflow Pipeline was successful
Broken SD card
How tf did it break bro
2025-06-09 15:41:13 -07:00

612 KiB
1173x6426px